继嘉实基金、平安基金后,昨日晚间,工银瑞信基金、景顺长城基金也发布了改聘会计师事务所公告,两家公司旗下逾120只产品与普华永道解约。
126只基金与普华永道解约
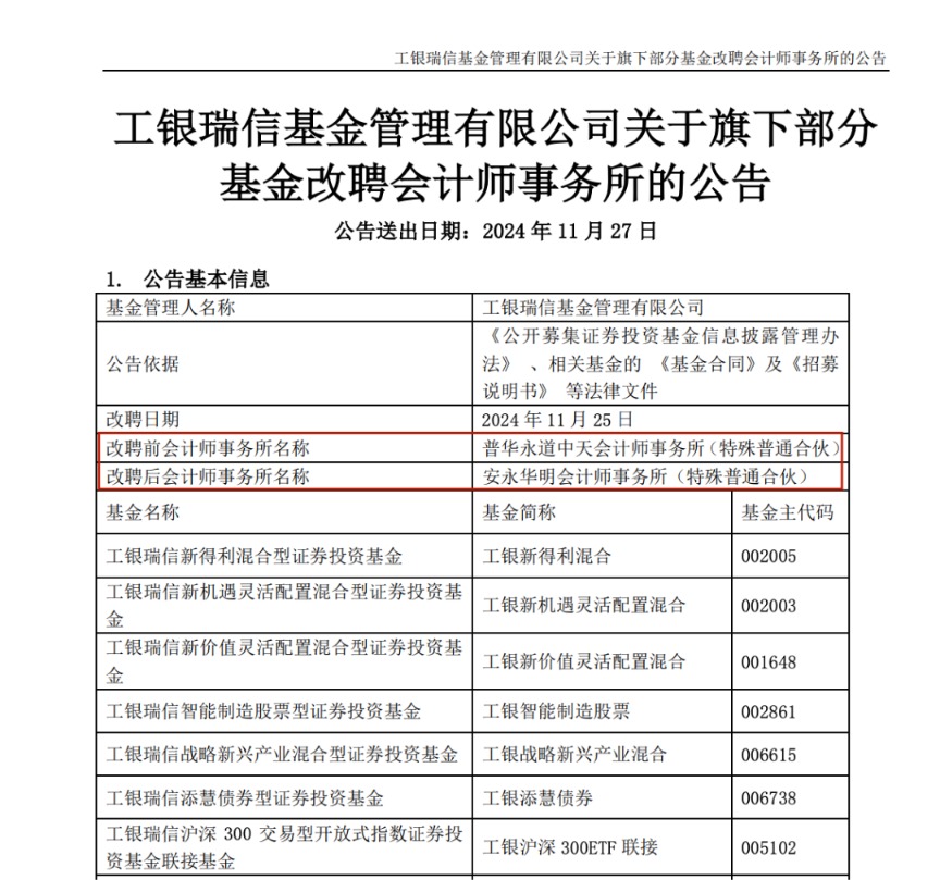
公告显示,自11月25日起,工银瑞信基金旗下工银新得利混合、工银新机遇灵活配置混合等67只基金的会计师事务所,由普华永道中天会计师事务所(特殊普通合伙)改为安永华明会计师事务所(特殊普通合伙);工银养老2035、工银尊享短债债券等54只基金的会计师事务所,由普华永道中天会计师事务所(特殊普通合伙)改为毕马威华振会计师事务所(特殊普通合伙)。

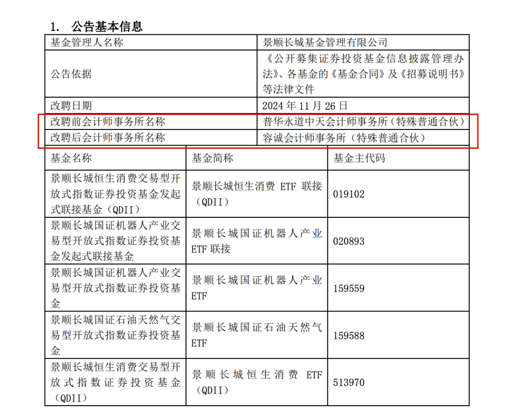
自11月26日起,景顺长城基金旗下景顺长城恒生消费etf联接(qdii)、景顺长城国证机器人产业etf联接等5只基金的会计师事务所,由普华永道中天会计师事务所(特殊普通合伙)改为容诚会计师事务所(特殊普通合伙)。

两家公司均表示,前述变更事项已经公司董事会审议通过,并已按照相关规定及基金合同约定通知基金托管人。数据显示,在经过前述变更后,目前工银瑞信基金已没有与普华永道合作的基金。
多家公司密集解约
今年9月,财政部、证监会分别对普华永道作出行政处罚,普华永道被暂停经营业务6个月,合计罚没4.4亿元。
随后,华夏基金、嘉实基金、宏利基金等多家基金公司陆续宣布与普华永道解约,部分公司对所有与其合作的产品进行解约。数据显示,截至11月25日,市场上共有2708只基金(只统计主代码,下同)的审计机构为普华永道,与9月13日的5076只相比,减少了47%。
业内人士认为,在被监管部门重罚后,机构对普华永道的信任度降低,在重新评估审计业务风险后,多家基金公司选择解约,预计后续“解约潮”仍会延续。
另据天眼查显示,在执业许可被依法撤销后,日前,普华永道中天广州分所的经营状态已变更为注销。