各大券商相继发布2025年策略报告
2024年即将进入12月,国内外机构已陆续开始发布对2025年的宏观展望以及a股投资策略。

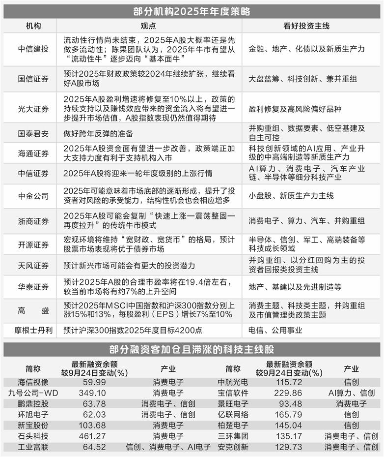
据数据宝统计,包括中信建投在内,国信证券、国泰君安、中信证券、中金公司等在内的10余家机构(含首席经济学家)普遍对2025年a股行情抱以乐观预期,且多家机构认为我国中长期经济有很大潜力。
中信建投表示,流动性行情尚未结束,2025年a股大概率还是先做多流动性。中信建投策略陈果团队发布最新研究报告称,继续中期看好中国股市“信心重估牛”,且认为随着政策逐步加码展开与见效,2025年牛市有望从“流动性牛”逐步迈向“基本面牛”。
国泰君安认为,预计有机会的震荡行情还会持续,跨年反弹行情可期。信达证券表示,市场震荡休整,本质上可能是很多短期博弈性资金的降温,不过由于长期资金和政策方向的转变,指数的中枢很难跌回原点。
另外,海外的高盛、摩根士丹利对a股也积极看好。高盛预计2025年沪深300指数上涨13%,摩根士丹利预计沪深300指数2025年年度目标点位在4200点,相比目前有近8%的上涨空间。
机构看好两大主线
从上述机构的年度策略进一步梳理发现,以半导体、算力为主的新质生产力,以及以并购重组、市值管理为主的政策类主题获多家机构重点看好。
国信证券表示,长期视角下,大多数成长型的企业会演变为价值型的公司,供需格局视角下稳定的龙头企业占优,看好大盘蓝筹、科技创新、兼并重组主线。
国泰君安2025年度策略推荐主题包括并购重组、数据要素、低空基建及自主可控。中信证券年度策略推荐主题包括ai算力、消费电子、汽车产业链、半导体等细分科技产业。
海通证券表示,展望2025年,市场中期主线将逐渐明晰,基本面更优的科技制造和中高端制造可能成为2025年股市的行业主线。
除上述两大主线外,也有机构认为,随着经济的修复式增长,以消费电子以及食品饮料等为主的传统消费也有望获得资金的关注。
融资资金加仓
21只滞涨科技股
根据以上观点,目前a股市场涉及信创、半导体、消费电子、ai算力板块的公司有383家。
上述383家公司中,9月24日至11月27日股价下跌仅有4家,主要属于信创及消费电子板块,涨幅居前的以ai算力、半导体行业公司为主,股价翻倍超过30家,其中半导体公司寒武纪-u9月24日以来涨幅超过150%,公司同时涉及消费电子、ai算力概念;中科曙光同时涉及信创及ai算力概念,9月24日以来股价涨幅超110%。
从融资资金来看,与9月24日相比,最新融资余额(11月26日)增加的公司超过320家,230家公司获加仓超过50%,其中科创板、创业板多家公司获加仓超过100%。
进一步来看,上述383家公司中,9月24日以来跑输沪深300指数(区间涨幅21.61%),且最新融资余额较9月24日增加超过50%的公司仅有21家,涉及多个概念的公司有鹏鼎控股、工业富联等。
鹏鼎控股是全球最大pcb生产企业,公司涉及消费电子和信创概念,9月24日以来,公司股价涨幅不足1%,融资客加仓近64%。
9月24日以来,消费电子公司石头科技融资余额增加4.5倍以上,股价下跌超10%,机构预测其2024年、2025年净利润或持续增长。
上述21家公司中,有13家年内积极开启包括股份回购等市值管理举措。具体来看,截至11月27日,海信视像、工业富联、环旭电子等10家公司年内均完成一定金额的回购,其中石头科技年内回购0.35亿元公司股份,重要股东合计增持超31亿元;消费电子公司海信视像年内回购股份金额超过5.5亿元,重要股东增持超过6000万元。另外,立讯精密、传音控股等公司的重要股东均有不同金额的增持。