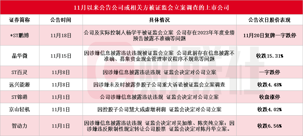
据不完全统计,截至发稿,11月以来包括*st鹏博、晶华微、st百灵、远兴能源、st锦港、京山轻机和智动力在内的7家a股上市公司公告公司或相关方被证监会立案,具体情况见下图:

此外,引人关注的是,11月15日盘中有传言提到,“同花顺有重大利空,类似非法荐股,被立案,暂停几个月的展业”。对此,1500亿互联网金融概念龙头股同花顺当晚紧急公告回应称,所谓公司“非法荐股、被立案调查”的传闻与事实不符。子公司云软件公司具有证券投资咨询资格,公司及子公司不存在被立案调查的情况。但是,同花顺同时公告指出,因云软件公司直播业务推广过程中合规管控不到位且存在暗示推荐个股等情形,浙江监管局决定对云软件公司采取责令改正、责令暂停新增客户的行政监督管理措施,整改及暂停期限为3个月。
▌因涉嫌信披违法违规 本月7家上市公司公告公司或相关方被立案 芯片股晶华微在列
主营互联网接入及其相关增值服务业务的*st鹏博11月18日公告,公司以及实际控制人杨学平当日收到证监会下发的《立案告知书》,因涉嫌信息披露违法违规,证监会决定对公司及杨学平立案。目前公司日常经营管理和业务状况正常。*st鹏博同日公告,收到青岛证监局下发的行政监管措施决定书。决定书指出,公司存在2023年年度业绩预告披露不准确,设立全资孙公司、投资参股公司、子公司出售事项未履行披露义务等问题,决定对公司及公司时任董事长杨学平、时任总经理吕卫团、财务总监徐战岗、时任董秘吴文涛采取出具警示函措施。
值得注意的是,*st鹏博于11月14日公告,公司股票自11月5日至11月14日已累计8个交易日涨停,股价涨幅为48.67%。经申请,公司股票自2024年11月15日开市起停牌,自披露核查公告后复牌。随后,*st鹏博于11月19日公告,经核查,公司及子公司生产经营正常,主营业务无重大变化。公司、公司控股股东欣鹏运及实际控制人杨学平先生不存在筹划涉及公司的重大资产重组、股份发行、收购等应披露而未披露的重大信息。自11月20日起复牌。
二级市场方面,*st鹏博11月20日复牌一字跌停,截至周五收盘,*st鹏博股价已连续三个交易日跌停。

高性能模拟及数模混合集成电路生产商晶华微11月15日公告,公司收到中国证监会下发的《立案告知书》,因公司涉嫌信息披露违法违规,中国证监会决定对公司立案。因信息披露相关问题,晶华微此前被监管部门警示。晶华微2023年6月6日公告,因公司前期部分会计处理存在差错,导致2022年半年度及第三季度报告相关财务信息披露不准确,上交所决定对公司及时任财务总监周荣新、时任董事长兼代行财务总监吕汉泉予以监管警示。
值得关注的是,晶华微2024年半年报也被质疑存在信息披露问题。晶华微2024年8月29日召开董事会会议,董事罗伟绍对《关于2024年半年度报告及其摘要的议案》作反对表决。理由是未披露前期公司沟通拿地事宜的进展情况等内容。对此,上交所8月30日晚间火速对晶华微、董监高人员、控股股东及实控人、中介机构及其相关人员下发了《关于对杭州晶华微电子股份有限公司半年报董事异议相关事项的监管工作函》。
二级市场方面,晶华微公告被立案的下一个交易日(11月18日)收盘大跌15.31%,拉长时间来看,晶华微股价自9月18日低点迄今累计最大涨幅140%。

苗药研发、生产龙头企业st百灵11月8日公告,因公司涉嫌信息披露违法违规,中国证监会决定对公司立案。公司表示,目前各项生产经营活动均正常开展。此前,st百灵8月2日公告,公司及相关责任人于近日收到贵州证监局出具的行政监管措施决定书,指出公司存在销售费用归属期间不准确等会计处理不符合企业会计准则规定、内部控制存在重大缺陷等问题,导致公司多年财务数据披露不真实。贵州证监局决定对公司采取责令改正的监管措施,并记入证券期货市场诚信档案。同时,对公司董事长姜伟、总经理兼董事会秘书牛民、财务总监李红星、时任财务总监郑荣采取监管谈话的监管措施。二级市场方面,公告被立案的下一个交易日(11月11日)st百灵一字跌停。

煤化工概念股远兴能源11月8日公告,公司当日收到证监会下发的《立案告知书》,因公司涉嫌未及时披露参股子公司重大诉讼,证监会决定对公司立案。2021年1月,乌审旗国资就其与公司参股子公司蒙大矿业探矿权转让合同纠纷诉至法院,涉案金额21.06亿元。2021年12月30日,法院作出一审判决,判令蒙大矿业支付探矿权转让差额22.24亿元。公司未及时对该诉讼进行披露,直至2022年4月12日才披露相关情况。目前公司生产经营活动正常,该事项不会对公司生产经营产生重大影响。
2023年11月,远兴能源收到蒙大矿业函件,要求公司按照2009年股权转让时的约定,承担探矿权转让差价补缴责任。当年12月,中煤能源来函告知,将通过中国国际经济贸易仲裁委员会进行仲裁,要求公司支付探矿权差额及各项费用23.31亿元。在2023年年报中,远兴能源已就仲裁事项计提预计负债9.64亿元。受前述大额计提影响,远兴能源2023年净利润下滑47%至14.1亿元。截至目前,仲裁事项尚未裁决。而作为仲裁程序中的财产保全,远兴能源名下蒙大矿业34%股权已被冻结。远兴能源表示,仲裁事项对本期利润或期后利润的影响具有不确定性。
二级市场方面,远兴能源公告被立案的下一个交易日(11月11日)收跌4.48%。
